Sunday April 2026

হটলাইন

কনটেন্টটি শেষ হাল-নাগাদ করা হয়েছে: রবিবার, ১৮ জানুয়ারী, ২০২৬ এ ১০:৪২ AM

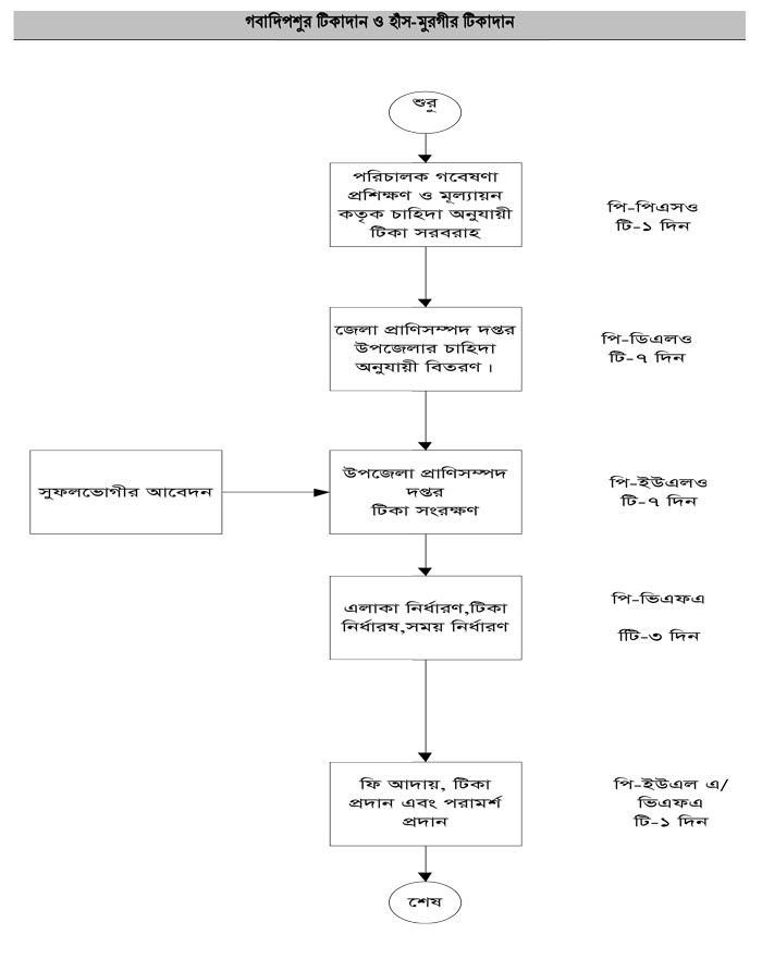
গবাদিপশুর-টিকাদান-ও-হাঁস

কন্টেন্ট: সেবা এবং ধাপ

ফাইল ১

এক্সেসিবিলিটি

স্ক্রিন রিডার ডাউনলোড করুন